1 Docker 基础工作原理
Docker 基本组成:1、镜像;2、容器;3、仓库。
镜像可以看作程序的代码,容器可以看作正在运行的程序,仓库可以看作保存镜像的地址。
Docker 是一个 Client-Server 结构的系统,Docker 守护进程运行在主机上,然后通过 Socket 连接从客户端访问,守护进程从客户端接受命令并管理运行在主机上的容器。

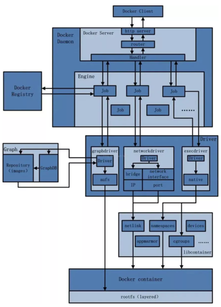
2 Docker 平台架构图解
Docker 是一个 C/S 模式的架构,后端是一个松耦合架构,众多模块各司其职。
Docker 运行的基本流程为:
- 用户是使用 Docker Client 与 Docker Daemon 建立通信,并发送请求给后者。
- Docker Daemon 作为 Docker 架构中的主体部分,首先提供 Docker Server 的功能使其可以接受 Docker Cient 的请求。
- Docker Engine 执行 Docker 内部的一系列工作,每一项工作都是以一个 Job 的形式的存在。
- Job 的运行过程中,当需要容器镜像时,则从 Docker Redisty 中下载像,并通过镜像管理驱动 Graph driver 将下载镜像以 Graph 的形式存储
- 当需要为 Docker 创建网络环境时,通过网络管理驱动 Network driver 创建并配置 Docker 容器网络环境。
- 当需要限制 Docker 容器运行资源或执行用户指令等操作时,则通过 Exec driver 来完成
- Libcontainer 是一项独立的容器管理包,Netwok driver 以及 Exec driver 都是通过 Libcontainer 来实现具体对容器进行的操作。
