Kafka 的客户端缓冲机制

首先,先得给大家明确一个事情,那就是在客户端发送消息给 kafka 服务器的时候,一定是有一个内存缓冲机制的。

也就是说,消息会先写入一个内存缓冲中,然后直到多条消息组成了一个 Batch,才会一次网络通信把 Batch 发送过去。

整个过程如下图所示:

image

内存缓冲造成的频繁 GC 问题

那么这种内存缓冲机制的本意,其实就是把多条消息组成一个 Batch,一次网络请求就是一个 Batch 或者多个 Batch。

这样每次网络请求都可以发送很多数据过去,避免了一条消息一次网络请求。从而提升了吞吐量,即单位时间内发送的数据量。

但是问题来了,大家可以思考一下,一个 Batch 中的数据,会取出来然后封装在底层的网络包里,通过网络发送出去到达 Kafka 服务器。

那么然后呢?

这个 Batch 里的数据都发送过去了,现在 Batch 里的数据应该怎么处理?

你要知道,这些 Batch 里的数据此时可还在客户端的 JVM 的内存里啊!那么此时从代码实现层面,一定会尝试避免任何变量去引用这些 Batch 对应的数据,然后尝试触发 JVM 自动回收掉这些内存垃圾。

这样不断的让 JVM 回收垃圾,就可以不断的清理掉已经发送成功的 Batch 了,然后就可以不断的腾出来新的内存空间让后面新的数据来使用。

这种想法很好,但是实际线上运行的时候一定会有问题,最大的问题,就是 JVM GC 问题。

大家都知道一点,JVM GC 在回收内存垃圾的时候,他会有一个“Stop the World”的过程,也就是垃圾回收线程运行的时候,会导致其他工作线程短暂的停顿,这样可以便于他自己安安静静的回收内存垃圾。

这个也很容易想明白,毕竟你要是在回收内存垃圾的时候,你的工作线程还在不断的往内存里写数据,制造更多的内存垃圾,那你让人家 JVM 怎么回收垃圾?

这就好比在大马路上,如果地上有很多垃圾,现在要把垃圾都扫干净,最好的办法是什么?大家都让开,把马路空出来,然后清洁工就是把垃圾清理干净。

但是如果清洁工在清扫垃圾的时候,结果一帮人在旁边不停的嗑瓜子扔瓜子壳,吃西瓜扔西瓜皮,不停的制造垃圾,你觉得清洁工内心啥感受?当然是很愤慨了,照这么搞,地上的垃圾永远的都搞不干净了!

通过了上面的语言描述,我们再来一张图,大家看看就更加清楚了

image

现在 JVM GC 是越来越先进,从 CMS 垃圾回收器到 G1 垃圾回收器,核心的目标之一就是不断的缩减垃圾回收的时候,导致其他工作线程停顿的时间。

所以现在越是新款的垃圾回收器导致工作线程停顿的时间越短,但是再怎么短,他也还是存在啊!

所以说,如何尽可能在自己的设计上避免 JVM 频繁的 GC 就是一个非常考验水平的事儿了。

Kafka 设计者实现的缓冲池机制

在 Kafka 客户端内部,对这个问题实现了一个非常优秀的机制,就是缓冲池的机制

简单来说,就是每个 Batch 底层都对应一块内存空间,这个内存空间就是专门用来存放写入进去的消息的。

然后呢,当一个 Batch 被发送到了 kafka 服务器,这个 Batch 的数据不再需要了,就意味着这个 Batch 的内存空间不再使用了。

此时这个 Batch 底层的内存空间不要交给 JVM 去垃圾回收,而是把这块内存空间给放入一个缓冲池里。

这个缓冲池里放了很多块内存空间,下次如果你又有一个新的 Batch 了,那么不就可以直接从这个缓冲池里获取一块内存空间就 ok 了?

然后如果一个 Batch 发送出去了之后,再把内存空间给人家还回来不就好了?以此类推,循环往复。

同样,听完了上面的文字描述,再来一张图,看完这张图相信大伙儿就明白了:

image

一旦使用了这个缓冲池机制之后,就不涉及到频繁的大量内存的 GC 问题了。

为什么呢?因为他可以上来就占用固定的内存,比如 32MB。然后把 32MB 划分为 N 多个内存块,比如说一个内存块是 16KB,这样的话这个缓冲池里就会有很多的内存块。

然后你需要创建一个新的 Batch,就从缓冲池里取一个 16KB 的内存块就可以了,然后这个 Batch 就不断的写入消息,但是最多就是写 16KB,因为 Batch 底层的内存块就 16KB。

接着如果 Batch 被发送到 Kafka 服务器了,此时 Batch 底层的内存块就直接还回缓冲池就可以了。

下次别人再要构建一个 Batch 的时候,再次使用缓冲池里的内存块就好了。这样就可以利用有限的内存,对他不停的反复重复的利用。因为如果你的 Batch 使用完了以后是把内存块还回到缓冲池中去,那么就不涉及到垃圾回收了。

如果没有频繁的垃圾回收,自然就避免了频繁导致的工作线程的停顿了,JVM GC 问题是不是就得到了大幅度的优化?

没错,正是这个设计思想让 Kafka 客户端的性能和吞吐量都非常的高,这里蕴含了大量的优秀的机制。

那么此时有人说了,如果我现在把一个缓冲池里的内存资源都占满了,现在缓冲池里暂时没有内存块了,怎么办呢?

很简单,阻塞你的写入操作,不让你继续写入消息了。把你给阻塞住,不停的等待,直到有内存块释放出来,然后再继续让你写入消息。

思考

这个时候笔者就有一个想法了,如果这个内存块,只是一个简单的 List,那么内存块只是一个壳,而不是一个块,加入实现方式如下,那么缓冲池其实是无效的。

private Pool pool;
 
 
public void addRecord(String line){
    Block block = pool.allocate().getFreeBlock();
    //获取可以替换掉记录实例
    String record = block.getRelaceRecord();
    record = line;
}

那其实这种情况并没有做到内存复用的情况,等价如下代码

String a = "111";
a="2222";

前后两个实例都是存在的,只是指向的对应不一样,没办法实现内存复用。如果用过上述方法实现的缓冲池,缓存的只是一个坑。该发生 full GC 还是会发送,毕竟内存占用大头还是发送的内容。

为了实现针对同一个内存地址的写入,kafka 的发送者使用了 ByteBuffer,通过流的形式,将 string 数据写到同一个内存中。实现内存段的复用。

public RecordAppendResult append(TopicPartition tp,
                                 long timestamp,
                                 byte[] key,
                                 byte[] value,
                                 Callback callback,
                                 long maxTimeToBlock) throws InterruptedException {
    // We keep track of the number of appending thread to make sure we do not miss batches in
    // abortIncompleteBatches().
    appendsInProgress.incrementAndGet();
    try {
        // check if we have an in-progress batch
        Deque<RecordBatch> dq = getOrCreateDeque(tp);
        synchronized (dq) {
            if (closed)
                throw new IllegalStateException("Cannot send after the producer is closed.");
            RecordAppendResult appendResult = tryAppend(timestamp, key, value, callback, dq);
            if (appendResult != null)
                return appendResult;
        }
 
        // we don't have an in-progress record batch try to allocate a new batch
        int size = Math.max(this.batchSize, Records.LOG_OVERHEAD + Record.recordSize(key, value));
        log.trace("Allocating a new {} byte message buffer for topic {} partition {}", size, tp.topic(), tp.partition());
        ByteBuffer buffer = free.allocate(size, maxTimeToBlock);
        synchronized (dq) {
            // Need to check if producer is closed again after grabbing the dequeue lock.
            if (closed)
                throw new IllegalStateException("Cannot send after the producer is closed.");
 
            RecordAppendResult appendResult = tryAppend(timestamp, key, value, callback, dq);
            if (appendResult != null) {
                // Somebody else found us a batch, return the one we waited for! Hopefully this doesn't happen often...
                free.deallocate(buffer);
                return appendResult;
            }
            MemoryRecordsBuilder recordsBuilder = MemoryRecords.builder(buffer, compression, TimestampType.CREATE_TIME, this.batchSize);
            RecordBatch batch = new RecordBatch(tp, recordsBuilder, time.milliseconds());
            FutureRecordMetadata future = Utils.notNull(batch.tryAppend(timestamp, key, value, callback, time.milliseconds()));
 
            dq.addLast(batch);
            incomplete.add(batch);
            return new RecordAppendResult(future, dq.size() > 1 || batch.isFull(), true);
        }
    } finally {
        appendsInProgress.decrementAndGet();
    }
}

先从缓冲池中申请内存块 ByteBuffer,然后将内存块交给 RecordBatch,在 RecordBatch 中会将 ByteBuffer 转为 DataOutputStream 流。

ByteBuffer buffer = free.allocate(size, maxTimeToBlock);
 
MemoryRecordsBuilder recordsBuilder = MemoryRecords.builder(buffer, compression, TimestampType.CREATE_TIME, this.batchSize);
           RecordBatch batch = new RecordBatch(tp, recordsBuilder, time.milliseconds());

后续在执行 batch.tryAppend 的时候,会将数据直接通过流的方式写到 ByteBuffer 对应的内存块中。

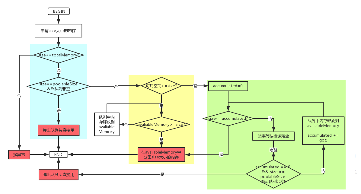
KaflaClient 内存块池化

image

内存池有四个关键属性:totalMemory 代表内存池上限,由 buffer.memory 决定;poolableSize 指池化内存块大小,由 batch.size 设置,默认是 16k;free 和 availableMemory 则分别代表池化内存和闲置内存大小。注意 free 和 available 的区别,前者是已申请但未使用,后者是未申请未使用,它们之间关系:totalMemory= 可使用空间+已使用空间,可使用空间=availableMemory+free.size()*poolableSize 代表。

如果消息的大小会等于池化块大小 poolableSize,会复用内存块。

// check if we have a free buffer of the right size pooled
          if (size == poolableSize && !this.free.isEmpty())
              return this.free.pollFirst();

如果消息大小超过 poolableSize,就无法复用内存块,只好直接申请。

if (this.availableMemory + freeListSize >= size) {
                // we have enough unallocated or pooled memory to immediately
                // satisfy the request
                freeUp(size);
                this.availableMemory -= size;
                lock.unlock();
                return ByteBuffer.allocate(size);
}

在内存块的回收上可以看到,如果大小是池化大小,直接返回队列中,否则等着 gc 回收。

try {
           if (size == this.poolableSize && size == buffer.capacity()) {
               buffer.clear();
               this.free.add(buffer);
           } else {
               this.availableMemory += size;
           }
           Condition moreMem = this.waiters.peekFirst();
           if (moreMem != null)
               moreMem.signal();
       } finally {
           lock.unlock();
       }

只有固定大小的内存块被释放后才会进入池化列表,非常规释放后只会增加可用内存大小,而释放内存则由虚拟机回收。因此如果超大消息比较多,依然有可能会引起 fgc 乃至 oom。因此在使用 kafka client,不适合做超长消息的发送或者自行囤积消息发送,适合使用 batch.size 和 linger.ms 来控制消息的批次发送和囤积超时。消息的囤积,适合在入库前操作。

Kafka 如何优化内存缓冲机制造成的频繁 GC 问题 | Pray